Découvrez le Parcours de Soins du FPM: Une Prise en Charge Médicale Personnalisée et Efficace pour les Militaires et Gendarmes
Le Fonds de Prévoyance Militaire (FPM) a mis en place un parcours de soins structuré et efficace pour ses adhérents. Ce parcours vise à garantir une prise en charge médicale complète et personnalisée, répondant aux besoins spécifiques de chaque bénéficiaire. Dans cet article, nous allons explorer en détail le parcours de soins du FPM, depuis la demande de prise en charge jusqu'à la validation par le médecin-conseil, en passant par des scénarios pratiques et des avis d'experts.

[Espace Image: Un adhérent, assis en consultation avec un médecin militaire, discutant de ses symptômes et donnant les orientations avec la main levée ]
Présentation du Parcours de Soins
Le parcours de soins du FPM est conçu pour assurer une couverture médicale adéquate à tous les bénéficiaires. Son objectif principal est de garantir que chaque adhérent reçoit les soins nécessaires de manière rapide et efficace. Les principaux acteurs impliqués dans ce processus comprennent les agents d'immatriculation, les secrétaires médicaux, les médecins-conseils, et bien sûr, les adhérents eux-mêmes.
Les documents nécessaires pour ce processus incluent:
- La carte FPM pour vérifier l'éligibilité.
- Le bon de prise en charge (physique ou en ligne).
- Le bulletin d'examen fourni par le médecin prescripteur.
Le Processus de Parcours de Soins
Le parcours de soins au FPM se déroule en plusieurs étapes clés :
- Demande de Prise en Charge: L'adhérent commence par demander une prise en charge médicale. Cette demande peut être faite directement dans un établissement hospitalier militaire ou via la plateforme en ligne FPM Santé.
- Réception de la Demande et Vérification Initiale: La demande est reçue par le secrétariat du médecin-conseil, qui effectue une première vérification pour s'assurer que le bénéficiaire est actif dans la base de données du FPM. Si le bénéficiaire est inactif, il est invité à régulariser sa situation auprès du service d'immatriculation du FPM.
- Vérification de l'Activité du Bénéficiaire: Le secrétariat du médecin-conseil vérifie les informations fournies par le bénéficiaire. Si les informations sont incorrectes, le processus s'arrête et le bénéficiaire est informé. Si les informations sont correctes, le type de bon (physique ou en ligne) est déterminé et traité en conséquence.
- Validation par le Médecin-Conseil: Le médecin-conseil analyse les demandes de prestation et signe le bon physique ou valide le bon en ligne. Une fois validé, un code à 4 chiffres est envoyé au bénéficiaire pour les bons en ligne.
Ce processus rigoureux assure que chaque adhérent reçoit une prise en charge adaptée à ses besoins, en respectant les protocoles établis par le FPM

[Espace Image: Une scène montrant le secrétariat du médecin-conseil en train de vérifier les documents d'un adhérent, avec des ordinateurs et des dossiers visibles]
Cas de figure de Traitement de Bon en Ligne et Traitement de Bon Physique
Cas de figure 1: Traitement de Bon en Ligne
Le traitement des bons de prise en charge en ligne est une étape cruciale pour garantir une efficacité et une rapidité maximales dans le parcours de soins. Voici les principales étapes de ce sous-processus :
- Remplissage des Informations du Bon en Ligne: Le secrétariat du médecin-conseil saisit les informations nécessaires dans le système en ligne FPM Santé. Cela inclut les détails personnels du bénéficiaire, les informations médicales pertinentes et les spécifications des soins requis.
- Envoi du Bon en Ligne au Médecin-Conseil: Une fois les informations saisies, le bon en ligne est envoyé au médecin-conseil pour analyse et validation. Un SMS est également envoyé au bénéficiaire via FPM Santé pour l'informer que sa carte FPM est en cours d'utilisation.
- Réception et Analyse du Bon en Ligne: Le médecin-conseil reçoit le bon en ligne et procède à une analyse détaillée pour vérifier l'exactitude des informations et l'éligibilité du bénéficiaire pour les soins demandés.
Validation du Bon en Ligne: Si toutes les informations sont correctes, le médecin-conseil valide le bon en ligne. Une fois validé, un code à 4 chiffres est envoyé au bénéficiaire par SMS pour confirmer la prise en charge.

[Espace Image: un adhérent recevant un SMS provenant de FPM SANTE sur son téléphone + Modélisation BPMN]
Ce sous-processus permet une gestion rapide et efficace des demandes de prise en charge, en réduisant les délais et en simplifiant les démarches pour les bénéficiaires.
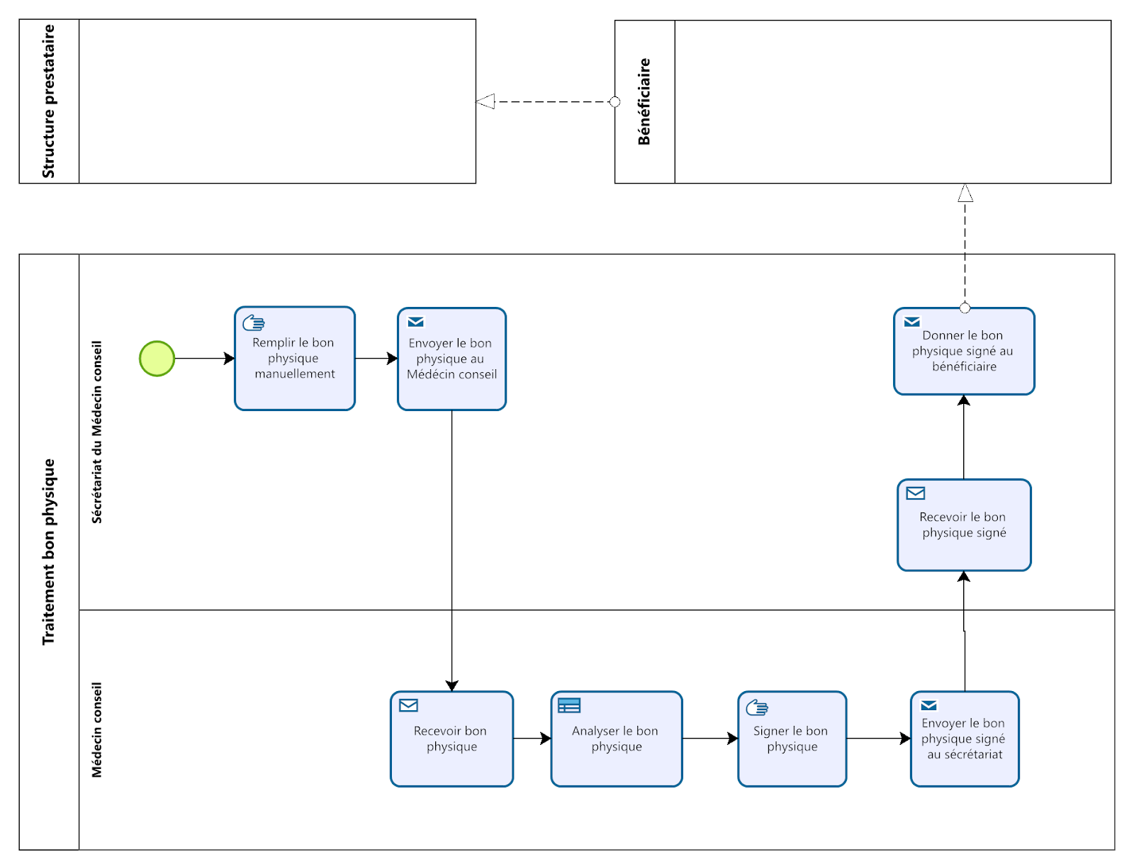
Cas de figure 2 : Traitement de Bon Physique
Bien que le bon en ligne soit privilégié pour sa rapidité, le bon physique reste une option viable dans certaines situations. Voici les étapes du traitement de bon physique :
- Remplissage Manuel du Bon Physique: Le secrétariat du médecin-conseil remplit manuellement le bon de prise en charge physique en s'assurant que toutes les informations nécessaires sont correctement indiquées.
- Envoi du Bon Physique au Médecin-Conseil: Le bon physique rempli est ensuite transmis au médecin-conseil pour validation. Ce dernier procède à une analyse détaillée des informations fournies.
- Réception et Analyse du Bon Physique: Le médecin-conseil reçoit le bon physique, vérifie les informations et s'assure de leur exactitude avant de procéder à la validation.
- Validation du Bon Physique: Après analyse, le médecin-conseil signe le bon physique, confirmant ainsi la prise en charge. Le bon signé est ensuite renvoyé au secrétariat.
- Transmission du Bon Physique au Bénéficiaire: Le bénéficiaire reçoit le bon physique signé, ce qui lui permet d'accéder aux soins nécessaires dans les établissements de santé agréés.

[Espace Image: Un médecin-conseil analysant un bon de prise en charge physique, avec une expression de concentration, symbolisant la validation des demandes + + Modélisation BPMN]
Ce processus garantit que même dans les situations où l'accès à la technologie est limité, les adhérents du FPM peuvent toujours bénéficier d'une prise en charge médicale adéquate.
Scénario Illustratif
Imaginez le Sergent Pierre, un adhérent du Fonds de Prévoyance Militaire (FPM), qui ressent des douleurs persistantes au dos. Pierre décide de suivre le parcours de soins mis en place par le FPM pour obtenir un traitement adéquat.
- Première Étape - Consultation Initiale: Pierre se rend dans un établissement hospitalier militaire pour une consultation initiale. Le médecin diagnostique un problème nécessitant une prise en charge spécialisée et recommande de suivre le parcours de soins du FPM.
- Deuxième Étape - Secrétariat du Médecin-Conseil: Pierre se rend ensuite au secrétariat du médecin-conseil. Ses informations sont vérifiées et son statut d'adhérent est confirmé. Le secrétariat remplit le bon en ligne et l'envoie au médecin-conseil pour validation.
- Troisième Étape - Validation du Médecin-Conseil: Le médecin-conseil analyse la demande de Pierre, valide le bon en ligne, et Pierre reçoit un SMS avec un code à 4 chiffres confirmant la prise en charge. Pierre peut maintenant se rendre dans une clinique privée agréée pour recevoir les soins nécessaires.
Ce scénario illustre la simplicité et l'efficacité du parcours de soins du FPM, garantissant une prise en charge rapide et adaptée aux besoins de chaque adhérent.
Avis du Directeur Général du FPM
"Le parcours de soins du Fonds de Prévoyance Militaire est une initiative essentielle pour assurer que nos adhérents reçoivent les soins de qualité qu'ils méritent. Grâce à un processus bien structuré et des technologies avancées, nous pouvons offrir une prise en charge rapide, efficace et personnalisée. Notre priorité est de veiller à la santé et au bien-être de chaque bénéficiaire." – Le Commissaire Colonel-Major, Directeur Général du FPM

Conclusion
Le parcours de soins du Fonds de Prévoyance Militaire (FPM) est conçu pour garantir une prise en charge médicale efficace et personnalisée pour tous ses adhérents. Grâce à un processus structuré et des technologies modernes, le FPM assure que chaque bénéficiaire reçoit les soins nécessaires de manière rapide et fiable. Que ce soit par le traitement de bons en ligne ou physiques, le parcours de soins facilite l'accès aux services de santé, assurant ainsi le bien-être de tous les adhérents. Le scénario illustratif de Pierre démontre la simplicité et l'efficacité de ce système, soutenu par une équipe dédiée de professionnels de la santé.